Page 86 - DISEÑAR ESTRATEGIAS A TRAVÉS DEL SERVICIÓ AL CLIENTE PARA LA APLICACIÓN NORMATIVA VIGENTE EN EL FUNCIONAMIENTO Y ORGANIZACIÓN DEL SERVICIO DE LABORATORIO DEL HOSPITAL DE LA COMUNIDAD DE NARANJOS
P. 86
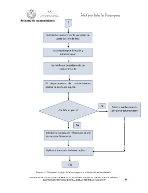
Solicitud de mantenimiento.
1
Solicitud el mantenimiento por oficio de
parte del jefe de área
Autorización por dirección y
administración
Se notifica al departamento de
mantenimiento
El departamento de mantenimiento
analiza la avería del equipo
Si Solicite mantenimiento
¿La falla es grave? por parte del proveedor
No
Solicitar la compra de refacciones al jefe
de recursos financieros
Aplicar el mantenimiento correctivo
FIN
Figura 21. Diagrama de flujo del proceso para la solicitud de mantenimiento.
“IMPLEMENTACIÓN DE UN PROGRAMA DE MANTENIMIENTO PARA EL EQUIPO ELECTROMÉDICO Y
ELECTROMECÁNICO DEL HOSPITAL DE LA COMUNIDAD NARANJOS” 86

