Page 76 - DISEÑAR ESTRATEGIAS A TRAVÉS DEL SERVICIÓ AL CLIENTE PARA LA APLICACIÓN NORMATIVA VIGENTE EN EL FUNCIONAMIENTO Y ORGANIZACIÓN DEL SERVICIO DE LABORATORIO DEL HOSPITAL DE LA COMUNIDAD DE NARANJOS
P. 76
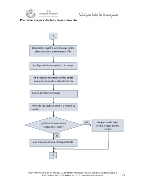
Procedimiento para efectuar el mantenimiento.
1
Desarrolle y registre la rutina que indica
el formato de mantenimiento TPM
Verifique el funcionamiento del equipo
En el espacio de observaciones anote
cualquier anomalía o dato de interés
Realice la orden de trabajo
Firme de realizado el TPM y la Orden de
trabajo
¿El Mtto. Preventivo se NO Asegurarse de dejar
realizó en el taller? limpio el lugar donde
trabajo
SI
Lleve el equipo al área correspondiente
2
“IMPLEMENTACIÓN DE UN PROGRAMA DE MANTENIMIENTO PARA EL EQUIPO ELECTROMÉDICO Y
ELECTROMECÁNICO DEL HOSPITAL DE LA COMUNIDAD NARANJOS” 76

