Page 77 - DISEÑAR ESTRATEGIAS A TRAVÉS DEL SERVICIÓ AL CLIENTE PARA LA APLICACIÓN NORMATIVA VIGENTE EN EL FUNCIONAMIENTO Y ORGANIZACIÓN DEL SERVICIO DE LABORATORIO DEL HOSPITAL DE LA COMUNIDAD DE NARANJOS
P. 77
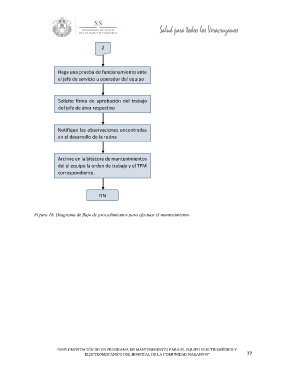
2
Haga una prueba de funcionamiento ante
el jefe de servicio u operador del equipo
Solicite firma de aprobación del trabajo
del jefe de área respectivo
Notifique las observaciones encontradas
en el desarrollo de la rutina
Archive en la bitácora de mantenimientos
del el equipo la orden de trabajo y el TPM
correspondiente.
FIN
Figura 16. Diagrama de flujo de procedimientos para efectuar el mantenimiento.
“IMPLEMENTACIÓN DE UN PROGRAMA DE MANTENIMIENTO PARA EL EQUIPO ELECTROMÉDICO Y
ELECTROMECÁNICO DEL HOSPITAL DE LA COMUNIDAD NARANJOS” 77

